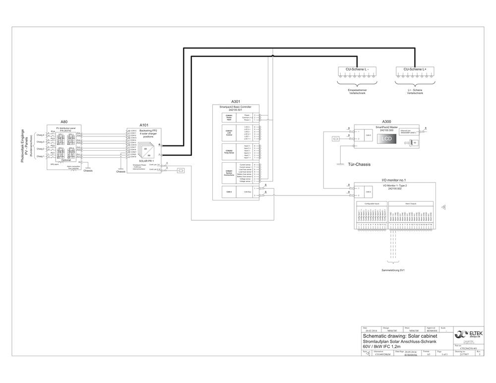
Solar cabinet Stromlaufplan Solar Anschluss-Schrank 60V / 8kW IFC 1,2m

SD FP2 60V 16kW SOLAR IFC (A - 2177792 - 1 - 3) - 1

Schematic drawings:

FP2 48V 16KW+6KW T3 400V+N BD 2.2M